
內江市水務有限責任公司系內江市國資委所屬內江投資控股集團有限公司的全資子公司。是集城市供水、污水處理、供排水工程設計、工程施工為一體的國有獨資市政公用骨干企業。為滿足公司高質量發展對人才的需求,特面向社會公開招聘相關人員。現將招聘事項公告如下。
一、基本條件
思想政治過硬,綜合素質好,業務能力強,有志于投身公司建設與發展,遵紀守法,身心健康,作風正派。有較好的溝通協調能力、語言表達能力,熟悉Word、Excel等現代辦公軟件。凡招聘條件中對年齡有明確要求的,其計算截止時間為招聘公告發布之日。
二、凡有下列情形之一者,不得報名
1.被開除中國共產黨黨籍的;
2.被依法列為失信聯合懲戒對象的;
3.曾因犯罪受過刑事處罰或被開除公職的;
4.在人事考試中違紀被招考主管機關取消錄聘用資格的;
5.有違法違紀正在接受審查的;
6.尚未解除黨紀、政務處分的;
7.具有法律法規規定的其他情形。
三、招聘崗位及要求
(一)年齡及學歷要求
35周歲以下(含35周歲),特別優秀者可適當放寬要求。學歷要求具體見各崗位任職要求。海外學歷須獲得教育部留學服務中心認證。
(二)應屆畢業生為2024年畢業的應屆畢業生。
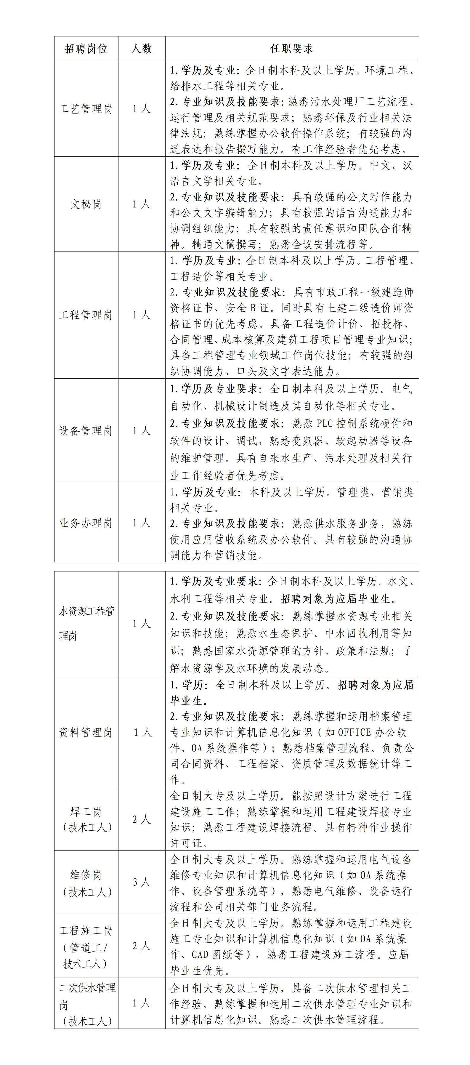
(三)崗位任職要求

四、報名時間和方式
2025年1月16日至2025年1月31日。
應聘者提交報名材料至指定郵箱njsw_rlzy@163.com。郵件主題為“內江水務公司+應聘崗位+應聘者姓名”。材料包括:崗位登記表、身份證、學歷證明、學位證及職稱證書、近期兩寸免冠彩色電子照片1張,同時提供其他工作能力證明材料等。
五、招聘流程
根據公司招聘管理流程,組織開展報名、簡歷篩選、筆試或面試考核、公示、體檢等流程。
六、薪資待遇
薪酬按公司《薪資管理辦法》執行。其他待遇包括“五險兩金”、帶薪年假、年度體檢、餐補等。
七、其他事項
本公告未盡事宜由內江市水務有限責任公司負責解釋。